
Mr.shuban
In a hybrid electric or fully electric vehicle, the inverter serves two main functions: to convert DC power from the batteries to drive multi-phase motors propelling the vehicle, and to capture regene...
1
Mr.Shuban
The Silicon laboratories Si4455 EZRadio Two-Way Link Demo Kit (P/N EZR-LEDK2W-XXX) contains everything you need to familiarize yourself with and evaluate the Si4455 transceiver. The kit has three vers...
2Mr.Shuban
Low resolution and low input voltage analog-to-digital converters (ADCs) are integrated in many of today's field programmable gate arrays (FPGAs) and microcontrollers. However, they fall short on meet...
3
Mr.Shuban
Three-phase power measurement applications require multiple analog inputs for voltage and current measurements on each line of the three-phase system. A power monitoring system must sample all of the ...
4
Mr.Shuban
The DRV8840 evaluation module consists of a 5.0A, single-H-bridge motor driver with a Phase/Enable control interface and a small number external components that can be used to drive a single brushed D...
5
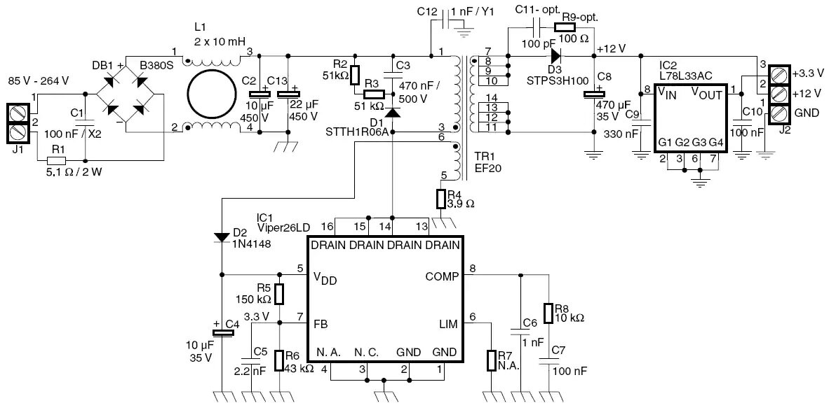
Mr.Shuban
STEVAL-ISA081V1: 12V @ 1A, 3.3V @ 100mA, 85 ~ 305Vin The purpose of this document is to provide information on the STEVAL-ISA081V1 switched mode power supply (SMPS) demonstration board. The STEVAL...
6